企业概况
文化与价值观
组织架构
荣誉成果
发展历程
联系我们
牧场管理
奶牛育种
饲料
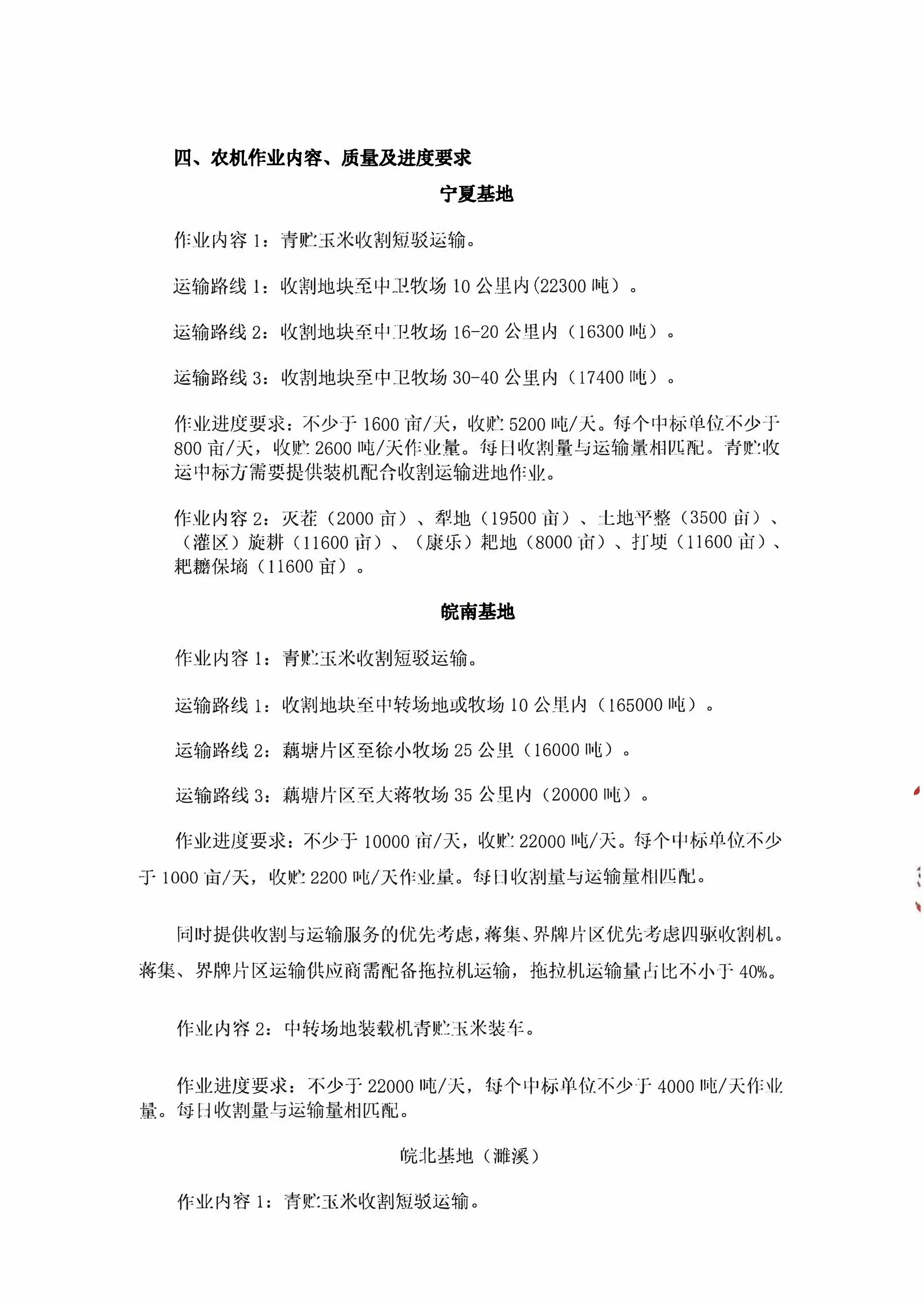
饲草料种植
兽药易耗品器械
托管服务
信息公开栏
公司新闻
党政建设
行业资讯
招标&邀标信息
上海奶牛研究所
宁夏奶业科创中心
国际人才交流
校园招聘
社会招聘
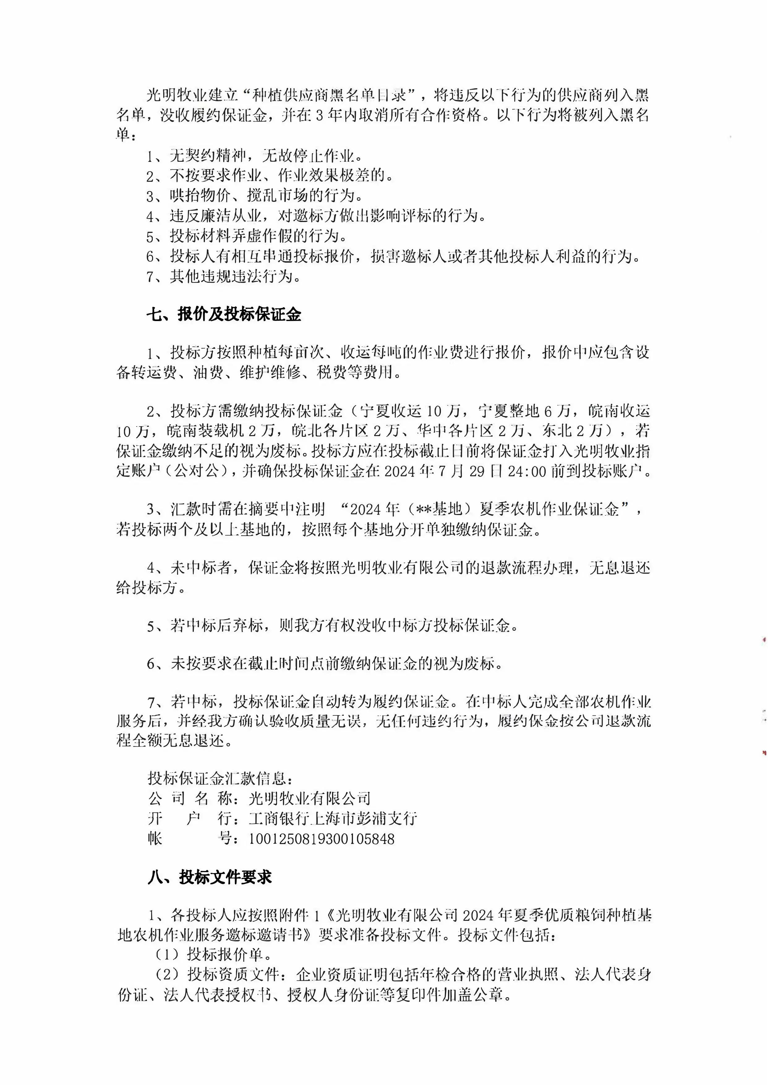
2024年07月22日
详情请见网盘链接:
https://pan.baidu.com/s/1A91uToO1cKtFnmgc4Wwl0A?pwd=GMMY
提取码: GMMY
(来源:光明牧业供应链部)