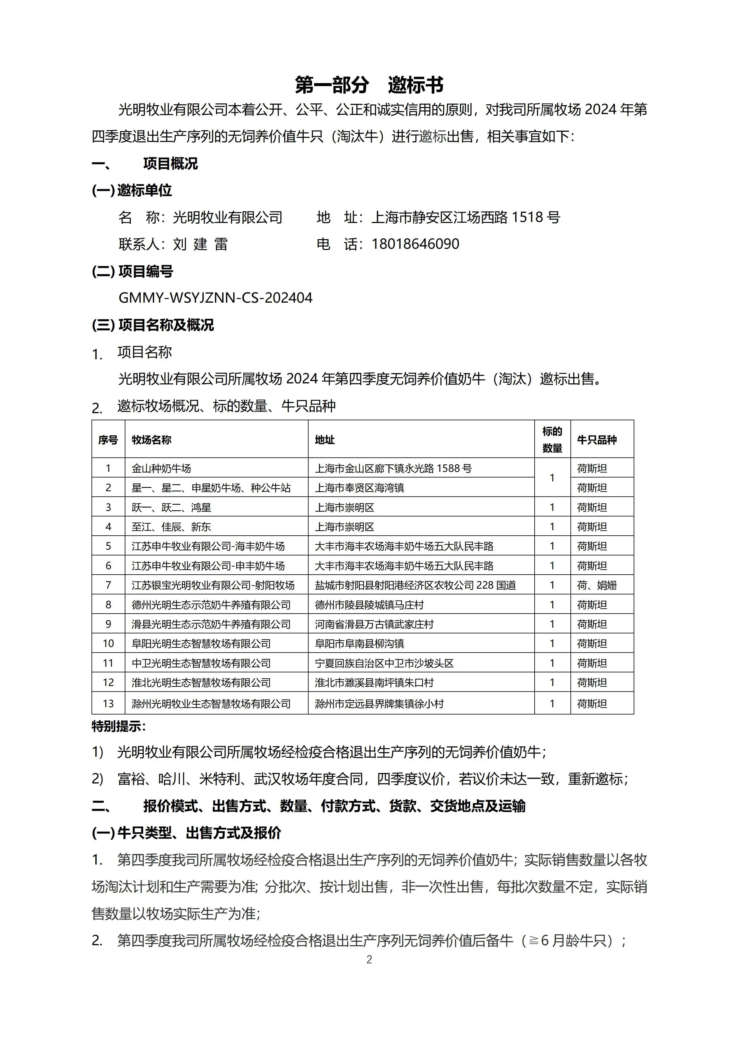
光明牧业有限公司2024年第四季度无饲养价值牛只出售邀标书

2024年09月04日

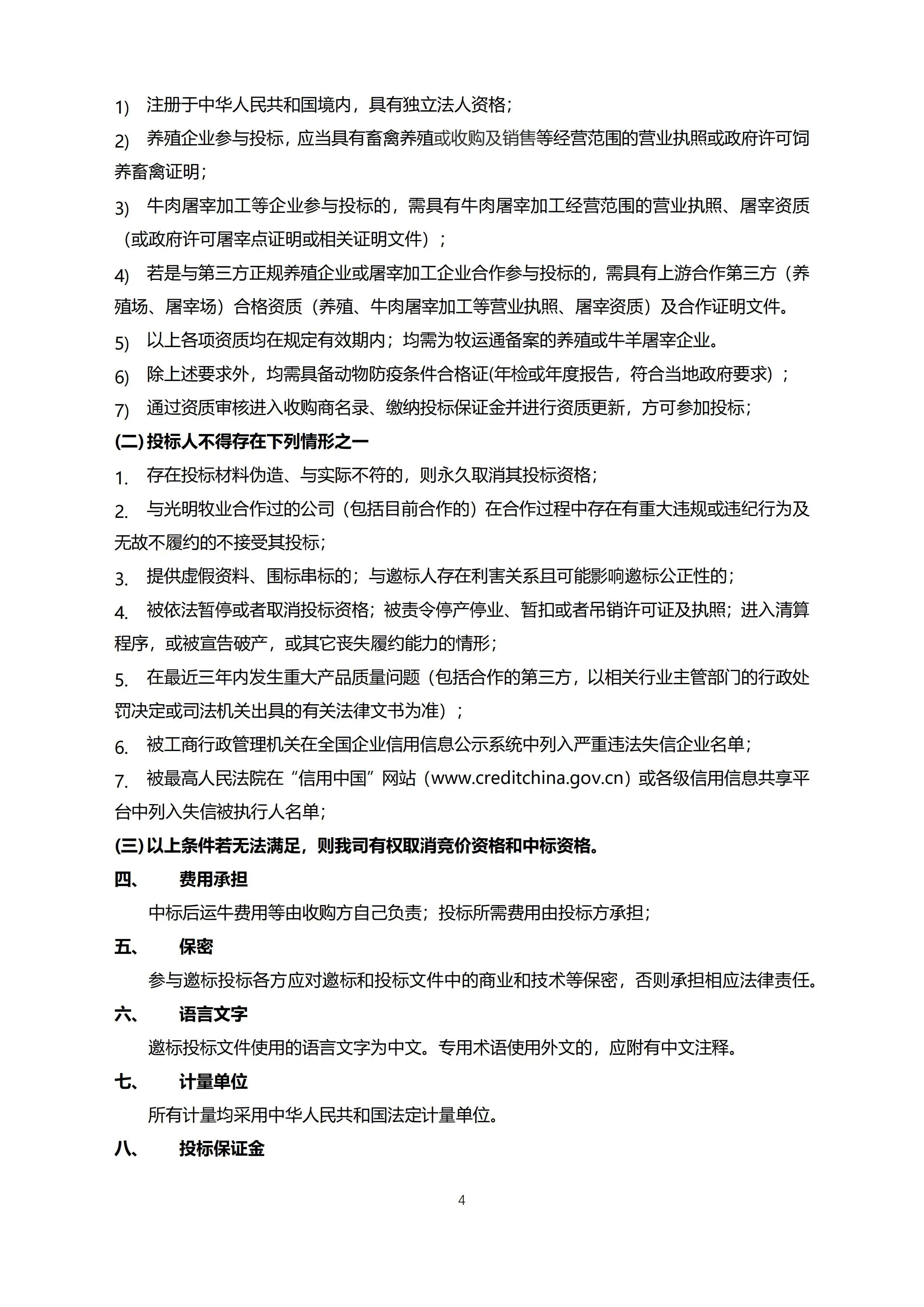
1

2

3

4

5

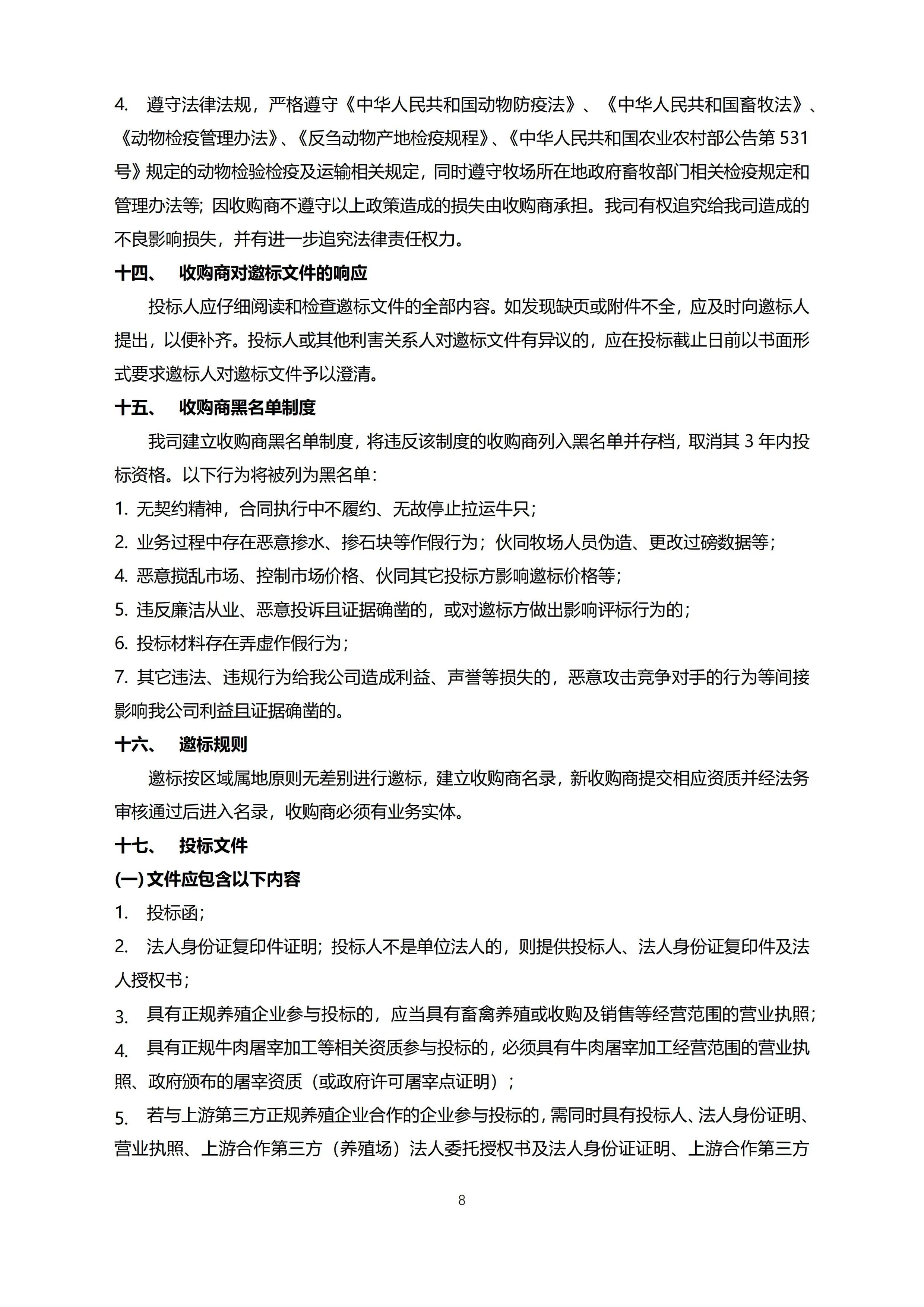
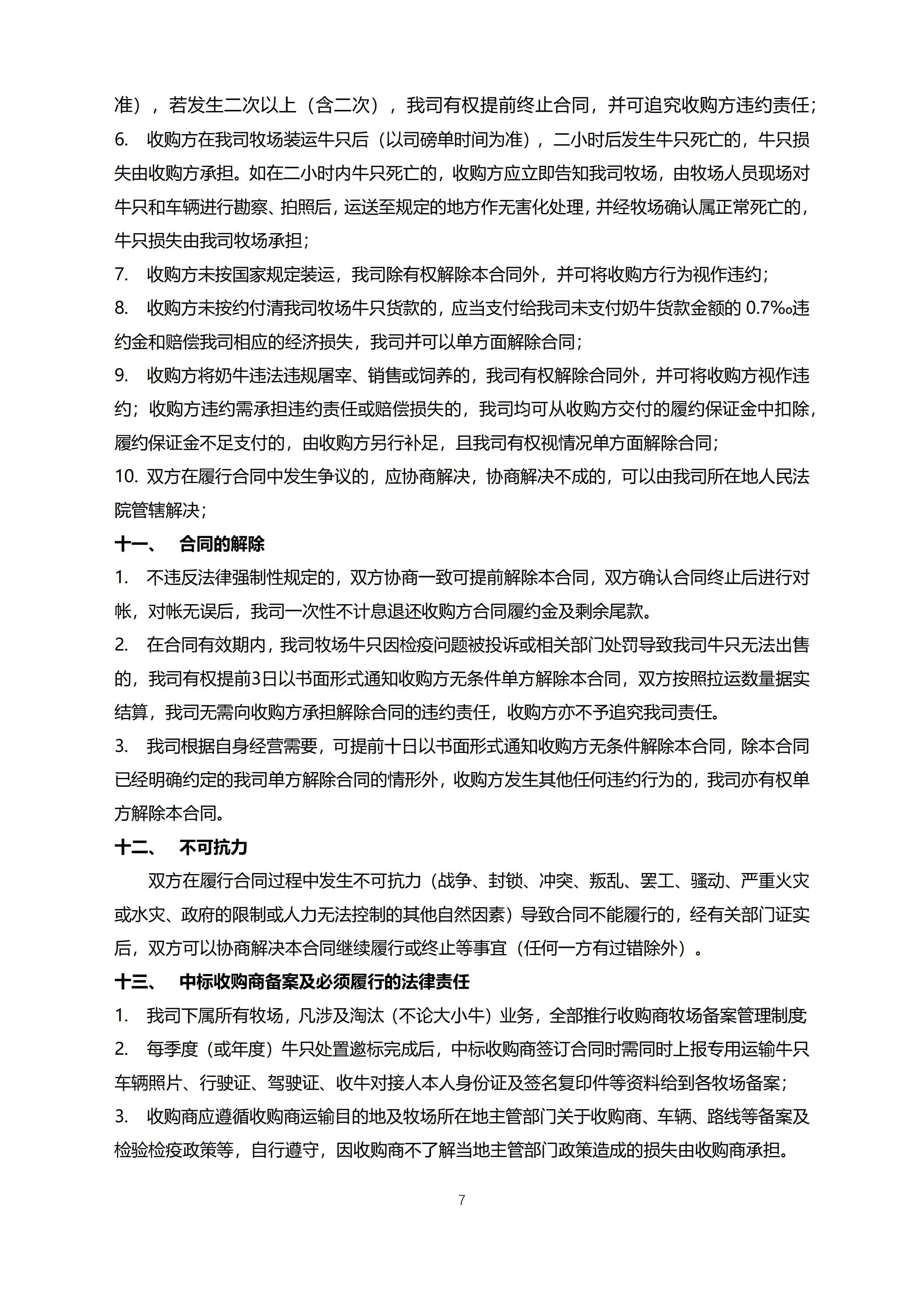
6

7

8

9

10

11

 

附件请见链接:

https://pan.baidu.com/s/1yequskmGnZI8DDP-4guN_Q?pwd=zbib 

提取码:zbib

 

(来源:光明牧业牧场管理部)

Copyright © 2023 光明牧业有限公司 沪ICP备11013629号-2

法律声明 | 隐私政策