光明牧业申丰牧场回冲泵和青贮窖集液池不锈钢泵采购项目招标书

2024年09月23日

1

2

3

4

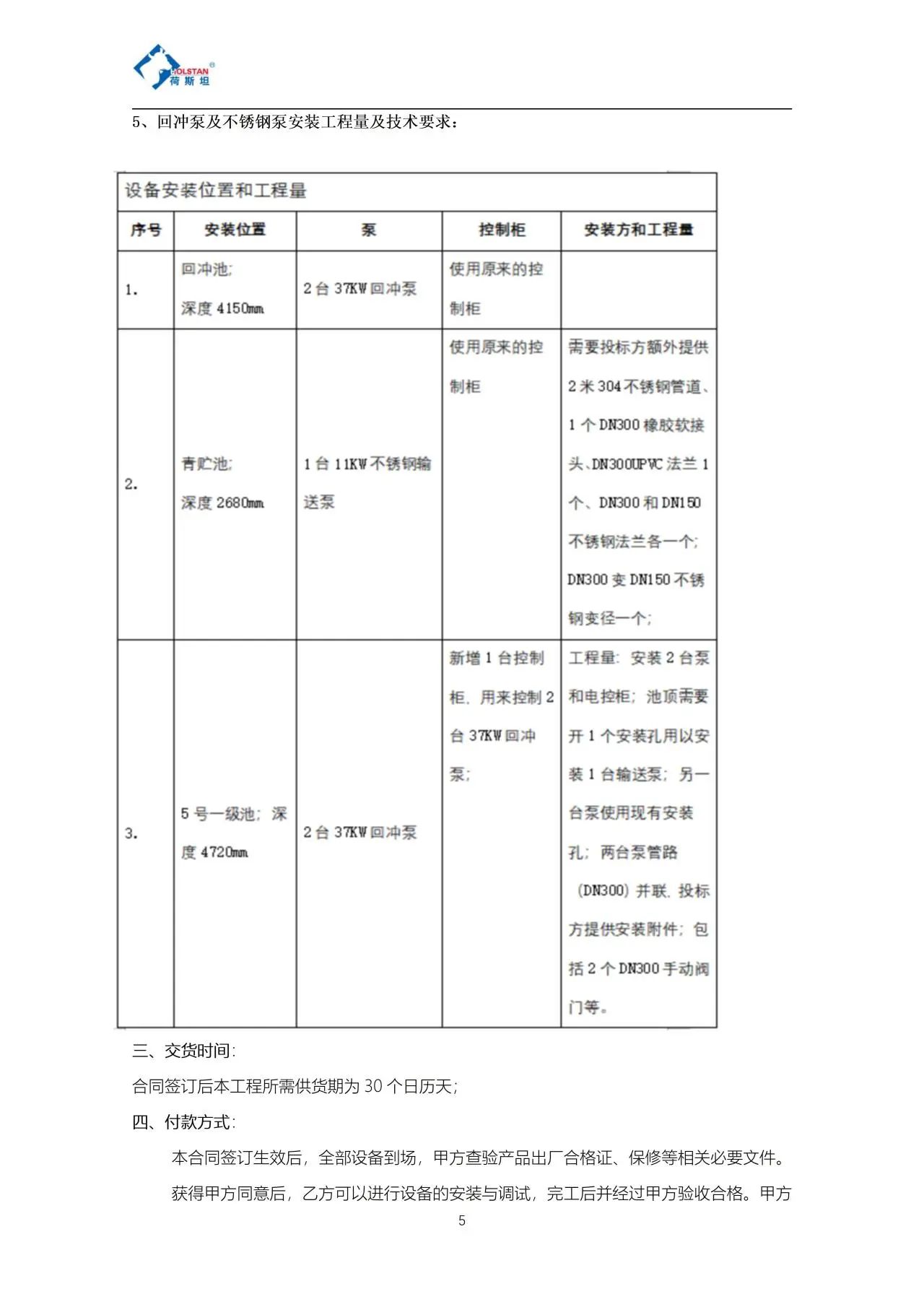
5

6

7

 

(来源:光明牧业投资管理部)

Copyright © 2023 光明牧业有限公司 沪ICP备11013629号-2

法律声明 | 隐私政策